若年性認知症:働き盛りに忍び寄る影

若年性認知症:働き盛りに忍び寄る影

介護を勉強中

先生、『若年性認知症』って、どんな病気ですか?

介護の専門家

簡単に言うと、まだ若い人がかかる認知症のことだよ。65歳未満で発症する認知症をまとめて若年性認知症と呼ぶんだ。症状は、もの忘れや言葉が出にくくなるといった、高齢者の認知症とよく似ている部分が多いね。

介護を勉強中

高齢者の認知症と同じような症状なんですね。原因も同じなのでしょうか?

介護の専門家

原因となる病気は、高齢者の認知症と変わらない場合が多いよ。例えば、脳の血管が詰まったり破れたりする脳血管障害や、アルツハイマー病などが原因で起こるんだ。

若年性認知症とは。

介護でよく使われる言葉に『若年性認知症』というものがあります。これは、18歳以上65歳未満で発症する認知症の総称です。65歳以上で発症する、いわゆる老人性認知症と同じように、脳の血管の病気やアルツハイマー病などが原因で、もの忘れや言葉の障害などの症状が現れます。2009年3月に厚生労働省が行った調査の結果が発表され、全国におよそ3万7800人の患者がいると推定されました。

若年性認知症とは

若年性認知症とは

若年性認知症とは、18歳以上65歳未満の、まさに働き盛りの時期に発症する認知症を指します。一般的に、65歳以上で発症する認知症は老年期認知症と呼ばれますが、若年性認知症も老年期認知症と同様に、様々な原因で起こります。例えば、物忘れがひどくなるアルツハイマー型認知症や、脳の血管が詰まったり破れたりすることで起こる脳血管性認知症などが挙げられます。

若年性認知症の症状は、もの忘れから始まります。最初は新しいことを覚えにくくなる程度ですが、徐々に進行し、昔の出来事も思い出せなくなっていきます。また、状況を理解して適切に判断する力も低下し、仕事や家事などでミスが増えたり、時間や場所が分からなくなることもあります。さらに、感情のコントロールが難しくなり、性格が変わることもあります。些細なことで怒りっぽくなったり、反対に無気力になったり、周りの人とのコミュニケーションがうまくいかなくなるケースも見られます。言葉が出てこなくなる、言葉の意味が理解できなくなるといった言語の障害が現れる場合もあります。

若年性認知症は進行性の病気であるため、これらの症状は徐々に悪化していきます。働き盛りで発症するため、仕事ができなくなったり、職場での人間関係に問題が生じたりするなど、仕事への影響は避けられません。また、家庭生活においても、家事が困難になったり、育児や介護ができなくなったりするなど、負担が増大し、家族関係にも影響を及ぼす可能性があります。さらに、収入が減ることで経済的な問題に直面するケースも少なくありません。

このように、若年性認知症は本人だけでなく、家族全体に大きな影響を与える病気です。だからこそ、周りの人の理解と適切な支援が何よりも重要になります。厚生労働省の調査によると、2009年の時点で全国に約3万7800人の患者がいると推計されており、決して珍しい病気ではありません。認知症は高齢者の病気というイメージが強いですが、若年性認知症の存在を広く知ってもらい、早期発見・早期対応の重要性を理解することが大切です。

項目 内容
定義 18歳以上65歳未満で発症する認知症
原因 アルツハイマー型認知症、脳血管性認知症など、老年期認知症と同様の様々な原因
症状
  • 物忘れ(新しい記憶から、徐々に昔の記憶も)
  • 判断力の低下(仕事や家事でのミス、時間や場所の認識困難)
  • 感情コントロールの困難(怒りっぽくなる、無気力、コミュニケーション障害)
  • 言語障害(失語、理解困難)
経過 進行性で症状は悪化
影響
  • 仕事:仕事ができなくなる、人間関係の問題
  • 家庭:家事困難、育児・介護困難、家族関係への影響
  • 経済:収入減による経済的問題
患者数 2009年時点で約3万7800人と推計(厚生労働省調査)
重要性 早期発見・早期対応、周りの人の理解と適切な支援

原因と症状

原因と症状

若年性認知症は、働き盛りと言われる比較的若い世代に発症する認知症です。その原因は多岐にわたり、様々な病気が関わっています。代表的なものとしては、アルツハイマー型認知症、脳血管性認知症、レビー小体型認知症、前頭側頭型認知症などが挙げられます。

まず、アルツハイマー型認知症は、脳の中に「アミロイドβ」と呼ばれる特殊なたんぱく質が溜まることで、神経細胞が傷つき、記憶や思考力といった認知機能が少しずつ低下していく病気です。次に、脳血管性認知症は、脳の血管が詰まったり破れたりすることで脳細胞が損傷を受け、認知機能に影響が出ます。脳梗塞や脳出血などが原因となることが多く、症状の進行は段階的である場合もあれば、突然起こる場合もあります。

また、レビー小体型認知症は、「レビー小体」という異常なたんぱく質が脳に蓄積することで発症します。認知機能の低下に加えて、幻視や、手足の震え、動作が緩慢になるといったパーキンソン病に似た症状が現れるのが特徴です。さらに、前頭側頭型認知症は、脳の前方部分と側方部分が縮んでしまう病気で、人格の変化や、周りの状況に合わせた行動をとることが難しくなったり、言葉がうまく話せなくなるといった症状が現れます。

これらの病気によって起こる症状はそれぞれ異なりますが、物事を忘れやすくなる、判断力が低下する、感情をうまくコントロールできなくなるといった共通点も見られます。日常生活での変化に気を配り、少しでも気になる症状があれば、早めに医療機関を受診することが大切です。早期発見、早期治療によって、症状の進行を遅らせたり、生活の質を維持することに繋がります。一人で悩まず、家族や周りの人に相談することも重要です。

認知症の種類 原因 特徴的な症状
アルツハイマー型認知症 アミロイドβの蓄積による神経細胞の損傷 記憶や思考力の低下
脳血管性認知症 脳血管の閉塞または破裂による脳細胞の損傷(脳梗塞、脳出血など) 段階的または突然の認知機能低下
レビー小体型認知症 レビー小体の蓄積 認知機能低下、幻視、パーキンソン病類似症状(震え、動作緩慢)
前頭側頭型認知症 脳の前方部分と側方部分の萎縮 人格変化、状況に応じた行動の困難、言語障害

診断と治療

診断と治療

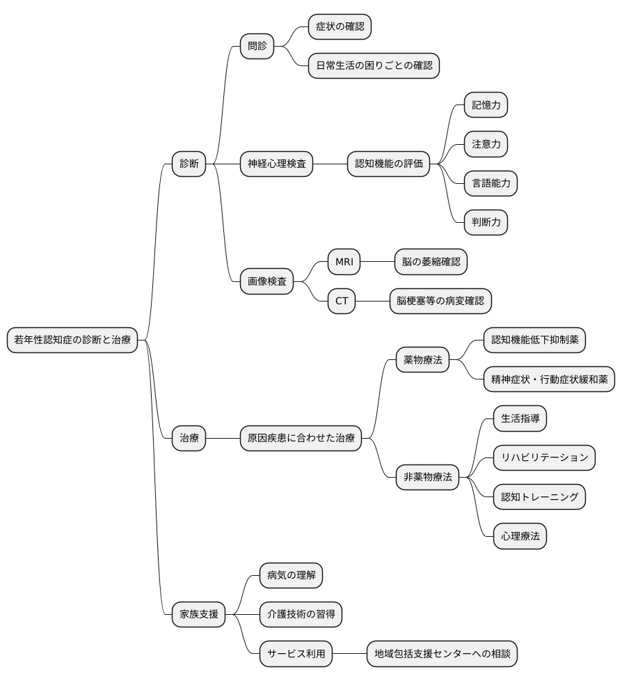
若年性認知症の診断は、様々な方法を組み合わせて行われます。まず、医師は患者さん本人やご家族から、症状が現れ始めた時期や現在の様子、日常生活での困りごとなどについて詳しくお話を伺います。これは問診と呼ばれ、診断の重要な手がかりとなります。

次に、神経心理検査を行います。これは、記憶力、注意力、言語能力、判断力といった認知機能を様々な課題を通して評価する検査です。客観的なデータに基づいて認知機能の低下を把握し、どの機能がどの程度低下しているのかを明らかにします。

さらに、脳の状態を画像で確認するために、MRI検査やCT検査を行います。これらの検査では、脳の萎縮の程度や、脳梗塞などの病変の有無を確認することができます。

医師は、これらの問診、神経心理検査、画像検査の結果を総合的に判断し、他の病気がないかを確認した上で、若年性認知症の診断を確定します。

治療は、原因となっている病気に合わせて行われます。認知症を引き起こす病気の種類によって、適切な治療法が異なるためです。多くの場合、薬による治療と、薬以外の治療を組み合わせて行います。薬物療法では、認知機能の低下を抑える薬や、精神症状や行動症状を和らげる薬などが用いられます。

薬以外の治療としては、規則正しい生活習慣を身に付ける指導、日常生活動作の訓練などのリハビリテーション、計算や文章作成などの認知トレーニング、不安や抑うつなどに対する心理療法などがあります。

また、患者さん本人だけでなく、ご家族への支援も大切です。ご家族は、病気について正しく理解し、患者さんを支えるために必要な知識や技術を学ぶことが重要です。介護による負担を軽くするための様々なサービスもあるので、積極的に利用を検討すると良いでしょう。具体的なサービス内容については、地域包括支援センターなどに相談してみましょう。

診断と治療

社会的な支援

社会的な支援

若年性認知症は、働き盛りで発症するため、仕事や家庭生活に大きな影響を与えます。病状の進行によって仕事ができなくなったり、家庭での役割を果たせなくなることで、経済的な不安を抱える方も少なくありません。このような状況の中、社会的な支援はなくてはならないものです。

公的な支援制度としては、まず障害年金が挙げられます。これは、病気や怪我によって日常生活や仕事が制限される場合に支給される制度で、収入の減少を補う助けとなります。また、介護保険サービスも重要な支援の一つです。入浴や食事、トイレの介助といった日常生活の支援をはじめ、自宅への訪問介護や日帰りで利用できる通所介護など、様々なサービスを受けることができます。これらのサービスは、ご本人だけでなく、介護を担う家族の負担軽減にも繋がります。さらに、医療費助成制度も利用できます。医療費の自己負担額を軽減することで、治療にかかる経済的な負担を和らげ、安心して治療を続けられるよう支援します。

公的な制度以外にも、地域で様々な支援が提供されています。例えば、相談窓口では、専門の相談員が若年性認知症に関する様々な悩みに対応し、必要な情報を提供しています。また、地域によっては、患者本人や家族の集まりである支援団体なども活動しており、同じ悩みを持つ人たちと繋がり、情報交換や交流をする場を提供しています。

これらの支援制度や地域資源を積極的に活用することで、経済的な負担を軽減できるだけでなく、社会との繋がりを維持し、孤立を防ぐことができます。また、介護や治療に関する正しい知識を得ることで、安心して生活を送る支えとなります。一人で抱え込まずに、まずは身近な相談窓口や支援団体に相談してみることをお勧めします。

支援の種類 内容 対象
障害年金 病気や怪我で日常生活や仕事が制限される場合に支給される。収入減少の補填。 若年性認知症患者
介護保険サービス 入浴・食事・トイレ介助などの日常生活支援、訪問介護、通所介護など。 若年性認知症患者と介護者
医療費助成制度 医療費の自己負担額を軽減。 若年性認知症患者
相談窓口 専門相談員による相談、情報提供。 若年性認知症患者と家族
支援団体 情報交換、交流の場。 若年性認知症患者と家族

早期発見の重要性

早期発見の重要性

認知症は、誰にでも起こりうる身近な病気です。特に若年性認知症は、働き盛りで社会生活を送る世代にも影響を及ぼすため、早期発見と適切な対応が非常に重要です。若年性認知症は、適切な治療や支援を早くから始めることで、病気の進行を遅らせ、より長く自分らしい生活を続けることが期待できます。そのためにも、早期発見の重要性を理解し、周りの変化に気を配ることが大切です。

「もの忘れがひどくなった」「判断力がにぶった」「性格が変わった」など、普段とは違う様子が見られたら、それは若年性認知症のサインかもしれません。これらの変化は、加齢によるもの忘れとは異なり、日常生活に支障をきたすことがあります。例えば、仕事でミスが増えたり、家事の段取りが悪くなったり、慣れた道に迷ってしまうなど、生活の様々な場面で影響が現れます。このような兆候に気づいたら、早めに医療機関を受診することが大切です。

周囲の人々の協力も重要です。家族や友人、職場の上司や同僚など、日頃から接する機会が多い人は、異変に気づきやすい立場にあります。いつもと様子が違うと感じたら、ためらわずに声をかけて、受診を勧めるなど、積極的に関わることが大切です。

早期発見のためには、認知症に関する正しい知識を身につけることが不可欠です。認知症の症状や進行について理解を深めることで、早期のサインを見逃さず、適切な対応につなげることができます。また、健康診断や認知機能チェックを定期的に受けることも、早期発見に有効な手段です。

早期発見と適切な対応は、患者本人だけでなく、家族の負担軽減にもつながります。認知症が進行すると、介護が必要になる場合もあり、家族の身体的・精神的負担は大きくなります。早期に発見し、適切な支援やサービスを利用することで、家族の負担を軽くし、より良い生活を送ることができます。認知症は決して他人事ではありません。関心を持ち、早期発見・早期対応を心がけましょう。

テーマ 内容
若年性認知症の重要性 働き盛りの世代にも影響するため、早期発見と適切な対応が重要。早期の治療と支援で進行を遅らせ、より長く自分らしい生活を続けられる可能性が高まる。
若年性認知症のサイン もの忘れ、判断力低下、性格変化など。日常生活に支障をきたすレベルの変化(仕事でのミス増加、家事の段取り悪化、道に迷うなど)。
周囲の役割 家族、友人、職場関係者は異変に気づきやすい。変化を感じたら声かけや受診勧奨など積極的に関わる。
早期発見の方法 認知症の知識を深め、早期サインを見逃さない。健康診断や認知機能チェックを定期的に受ける。
早期発見のメリット 患者本人だけでなく家族の負担軽減にもつながる。介護の必要性軽減、家族の身体的・精神的負担軽減。
error: Content is protected !!