リハビリを支える専門職

介護を勉強中
先生、『リハビリテーション・ソーシャルワーカー』って、どんな人ですか? rehabilitation とか social worker とか、横文字が多くてよくわかりません。

介護の専門家
そうだね、難しい言葉だね。簡単に言うと、リハビリを受けている人を、社会福祉の面から支える人のことだよ。例えば、リハビリ後の生活で困らないように、住む場所や仕事、お金の相談に乗ったり、福祉サービスにつないだりしてくれるんだ。

介護を勉強中
なるほど。でも、まだ漠然としています。具体的な仕事内容をもう少し教えてもらえますか?

介護の専門家
そうだね。例えば、退院後に一人暮らしをするのが難しい高齢者の方には、介護サービスを受けられるように手続きを手伝ったり、自宅をバリアフリーにするための助言をしたりするよ。また、経済的に困っている方には、生活保護などの制度利用を一緒に考えたりもするんだ。仕事内容は多岐に渡るから、担当する人や状況によって様々だよ。
リハビリテーション・ソーシャルワーカーとは。
回復支援に関わる人たちの中で、社会福祉の立場から援助を行う人のことを指します。この役割はまだ特定の職種として確立されておらず、社会福祉士、生活指導員、医療ソーシャルワーカー、相談員など、様々な呼び名で呼ばれる人たちが担っています。
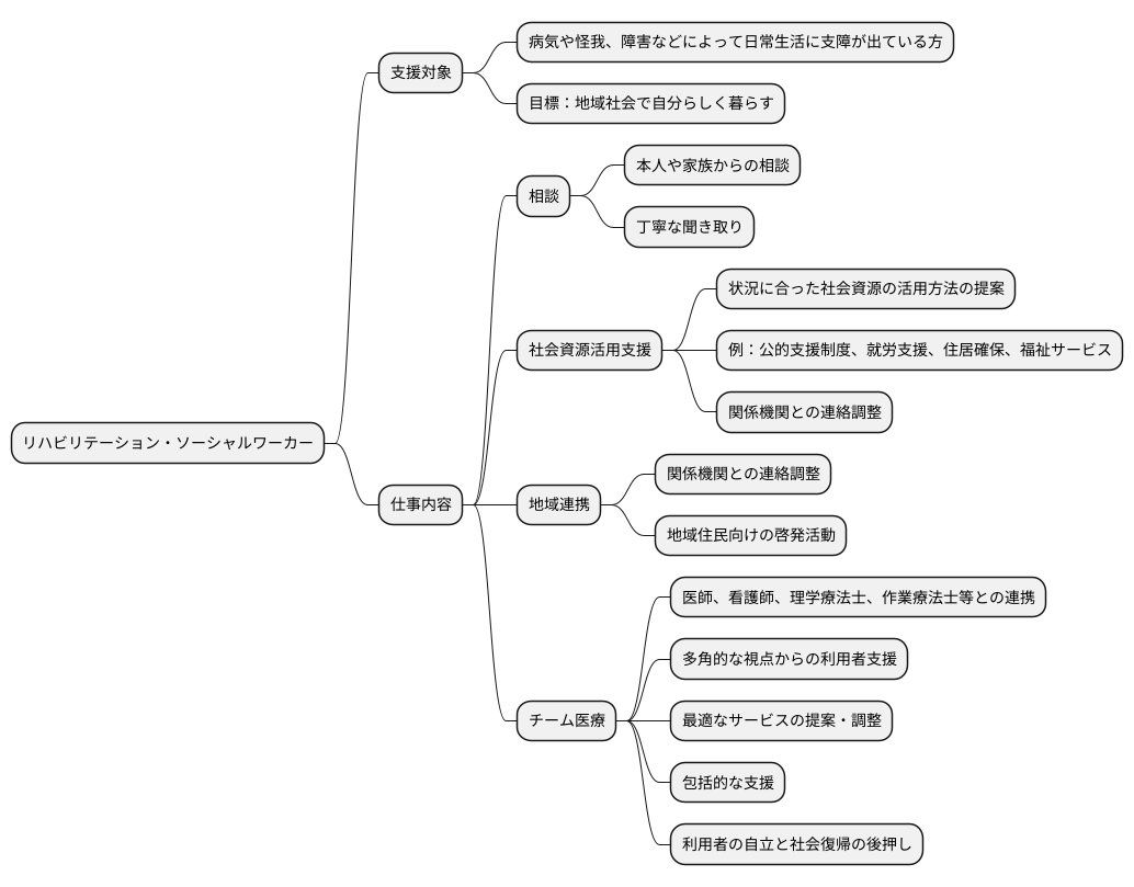
役割と仕事内容

リハビリテーション・ソーシャルワーカーは、病気や怪我、障害などによって日常生活に支障が出ている方々が、再び地域社会で自分らしく暮らせるようにサポートする専門職です。身体機能の回復だけにとどまらず、社会への参加や生活の質の向上を目標に、様々な活動に取り組みます。
具体的な仕事内容としては、まず本人や家族からの相談を受け、丁寧な聞き取りを行います。その上で、それぞれの状況に合った社会資源の活用方法を共に考え、提案します。例えば、経済的な問題を抱えている場合には、公的な支援制度の利用を案内したり、就労や住まいの確保、福祉サービスの利用などに関して必要な情報を提供し、関係機関との連絡調整を行います。
また、地域社会との連携も大切な役割です。関係機関との密な連絡調整はもちろんのこと、地域住民向けの啓発活動を行うことで、誰もが暮らしやすい地域づくりに貢献します。
さらに、リハビリテーション・ソーシャルワーカーは、チーム医療の一員として活躍します。医師、看護師、理学療法士、作業療法士など、他の専門職と連携を取りながら、多角的な視点から利用者を支援します。利用者の状態や希望に合わせ、最適なサービスを提案・調整する役割も担います。それぞれの専門性を持つメンバーと協力し、包括的な支援を提供することで、利用者の自立と社会復帰を後押しします。

求められる知識と技術

回復支援員には、福祉に関する幅広い知識と、相談援助の技術が求められます。まず、社会保障制度や福祉サービス、関係法規についての深い理解は欠かせません。年金、医療保険、介護保険といった社会保障制度の仕組みや、利用できる福祉サービスの種類、内容、申請手続きなどを熟知している必要があります。また、個人情報保護法など、福祉の仕事に関わる法律についても理解しておくことが重要です。
利用者の状況を的確に把握し、一人ひとりの必要性に合わせた支援計画を作る能力も重要です。そのためには、利用者やその家族と丁寧に話を聞き、置かれている状況や困りごと、将来の希望などを理解する必要があります。身体状況や生活環境、経済状況、家族関係など、様々な側面から情報を集め、総合的に判断することが大切です。そして、利用者にとって最適な支援内容や目標を定めた上で、計画を立て、実行していく必要があります。
人と人との関わりにおいて重要な伝え合う力も欠かせません。利用者やその家族との信頼関係を築き、親身になって話を聞き、共感しながら支援していくことが大切です。また、他の専門家や関係機関との連携も重要です。医師、看護師、療法士など、他の専門家と情報を共有し、協力して支援を進める必要があります。状況に応じて、行政機関や地域包括支援センターなど、関係機関との連絡調整や交渉を行うこともあるため、関係性を円滑に進める調整力も必要となります。
回復のための医療や他の専門職に関する知識も重要です。回復支援員は専門家集団の一員として、効果的な支援を提供するために、常に学び続ける姿勢が求められます。医学的な知識やリハビリテーションの知識、介護に関する知識など、幅広い分野の知識を習得し、常に最新の情報を学ぶことが重要です。
倫理観に基づいた行動も忘れてはなりません。利用者の人格や権利を尊重し、適切な支援を提供するよう常に心掛ける必要があります。差別や偏見のない、公正な支援を心掛け、利用者の自己決定を尊重することが大切です。
| 必要なスキル・知識 | 詳細 |
|---|---|
| 福祉に関する幅広い知識 |
|
| 相談援助の技術 |
|
| コミュニケーション能力 |
|
| 倫理観 |
|
活躍の場

立ち直り支援の専門家は、様々な場所で活躍しています。
病院や診療所では、病気やけがで入院している方やそのご家族の相談に乗り、困りごとを解決するための支援を行います。例えば、退院後の生活に不安を抱えている方に対して、自宅で安心して暮らせるように、福祉用具の選定や住宅改修の提案、訪問看護や介護サービスの手配などを行います。また、経済的な問題を抱えている方に対しては、福祉制度の利用案内なども行います。
体の機能回復を支援する施設や介護老人保健施設では、利用者一人ひとりの状態に合わせて、日常生活に必要な動作の練習や、社会参加に向けた支援を行います。例えば、身体機能の低下により、食事や入浴、着替えなどに介助が必要な方に対して、自立に向けた訓練を行います。また、家に閉じこもりがちな方に対しては、趣味活動や地域交流の機会を提供することで、社会とのつながりを取り戻せるように支援します。
特別養護老人ホームなどの高齢者施設では、入居者の生活を支えるとともに、その人らしく充実した日々を送れるよう支援します。身体介護や生活支援だけでなく、レクリエーションや行事の企画を通して、心身の健康維持にも貢献します。また、ご家族の相談支援も行い、安心して介護生活を送れるように支えます。
障害のある方を支援する施設では、利用者の社会参加を促進するための支援を行います。就労支援や生活支援、余暇活動の支援などを通して、地域社会で活躍できるようサポートします。
市町村の福祉課や社会福祉協議会、相談支援事業所などでも活躍の場があります。地域住民の相談支援や、様々な福祉サービスの情報提供、関係機関との連携などを通して、地域福祉の向上に貢献します。このように、立ち直り支援の専門家は、それぞれの場所で専門知識や技術を活かし、人々の暮らしを支えています。
| 活動場所 | 主な活動内容 |
|---|---|
| 病院・診療所 | 入院患者や家族の相談支援、退院後の生活支援(福祉用具選定、住宅改修提案、訪問看護・介護サービス手配、福祉制度案内など) |
| 体の機能回復支援施設・介護老人保健施設 | 利用者の状態に合わせた日常生活動作練習、社会参加支援、自立支援訓練、趣味活動・地域交流機会の提供 |
| 特別養護老人ホームなどの高齢者施設 | 入居者の生活支援、身体介護・生活支援、レクリエーション・行事企画、家族の相談支援 |
| 障害者支援施設 | 利用者の社会参加促進、就労支援・生活支援・余暇活動支援 |
| 市町村福祉課・社会福祉協議会・相談支援事業所 | 地域住民の相談支援、福祉サービスの情報提供、関係機関との連携 |
現状と課題

高齢化が進むにつれ、そして、障がいを持つ人々が社会で活躍したいという思いが強まるにつれ、立ち直りのお手伝いをする社会福祉士の役割はますます大切になっています。しかしながら、現状では、この仕事に対する社会全体の理解はまだ十分とは言えません。立ち直りのお手伝いをする社会福祉士はどのような仕事をするのか、どのような知識や技術を持っているのか、といったことが広く知られていないため、専門家としての認識が低く、結果として、人材が不足しているという問題が生じています。
また、「立ち直りのお手伝いをする社会福祉士」という名前の仕事は、まだ正式な仕事として認められていません。そのため、他の社会福祉士や生活の指導をする人、病院で働く社会福祉士などが、立ち直りのお手伝いも兼ねている場合が多く見られます。専門的な仕事内容をきちんと定めて、経験を積むことでどのような道に進んでいけるのかをはっきりさせることが必要です。質の高いお手伝いをするためには、専門家としての地位を高め、人材を育てるためのしくみを整え、資格制度を作る必要があります。
社会の求めに応えるためには、より専門性を高め、人材育成を進めることが欠かせません。立ち直りのお手伝いをする社会福祉士の専門性を高めるためには、大学や専門学校での教育内容を充実させるだけでなく、現場での研修制度を充実させることも重要です。また、経験豊富な社会福祉士が、新人や経験の浅い社会福祉士を指導する体制を整えることも必要です。さらに、立ち直りのお手伝いをする社会福祉士の仕事内容や役割について、広く社会に知ってもらうための広報活動も重要です。多くの人がこの仕事の重要性を理解することで、人材確保にもつながると考えられます。今後、様々な課題を解決しながら、立ち直りのお手伝いをする社会福祉士が活躍できる環境を整備していく必要があります。
| 課題 | 対策 |
|---|---|
| 社会全体の理解不足(仕事内容、知識・技術の認知度が低い) | 広報活動による周知徹底 |
| 専門家としての認識が低い | 専門性の明確化、資格制度の確立 |
| 人材不足 | 人材育成の仕組みづくり、地位向上 |
| 正式な仕事として認められていない | 専門的な仕事内容の明確化、キャリアパスの確立 |
| 他職種との業務重複 | 専門性の明確化、役割分担の明確化 |
| 専門性の向上 | 大学・専門学校教育の充実、現場研修制度の充実、経験者による指導体制の確立 |
将来の展望

これからの時代、回復支援員と呼ばれる仕事は、ますます必要とされるようになるでしょう。年を重ねて介護を必要とする人が増えるとともに、障がいを持つ人たちが地域で暮らしたいという思いも強くなっています。そのため、回復支援の仕事はますます求められ、専門的な知識と技術を持った回復支援員の役割は、より大切になっていくはずです。
地域で支え合う仕組みが進むにつれて、医療と介護の連携がより一層強まります。その中で、回復支援員は、地域にある様々な支援の調整役としての活躍が期待されています。例えば、病院から家に戻った後も、スムーズに地域での生活を送れるよう、様々な関係者と連絡を取り合い、必要な支援を繋いでいく役割を担います。
高齢化が進む中で、医療費の増加を抑えることも重要な課題です。回復支援員は、利用者さんが少しでも自立した生活を送れるよう支援することで、介護にかかる費用を抑えることにも貢献できます。また、寝たきりや認知症の予防にも力を入れることで、健康寿命を延ばし、医療費の削減に繋がるよう努めていきます。
今後、回復支援員には、より高い専門性と、他の専門職との協力が求められます。医師や看護師、理学療法士、作業療法士、言語聴覚士などの医療専門職、ケアマネージャーや介護福祉士などの介護専門職、そして地域の民生委員やボランティア団体など、様々な人たちと協力しながら、利用者さんにとって最適な支援を提供していく必要があります。
活躍の場は、病院や介護施設だけでなく、地域包括支援センターや在宅介護支援センターなど、ますます広がっていくと考えられます。地域で暮らす人々が、安心して自分らしい生活を送れるよう、回復支援員は、これからも様々な場所で活躍していくことが期待されています。
| 役割 | 内容 |
|---|---|
| 支援調整 | 病院から家に戻った後もスムーズに地域での生活を送れるよう、様々な関係者と連絡を取り合い、必要な支援を繋いでいく。 |
| 費用抑制 | 利用者さんが少しでも自立した生活を送れるよう支援することで、介護にかかる費用を抑える。 |
| 健康寿命延伸 | 寝たきりや認知症の予防にも力を入れることで、健康寿命を延ばし、医療費の削減に繋げる。 |
| 多職種連携 | 医師、看護師、理学療法士、作業療法士、言語聴覚士、ケアマネージャー、介護福祉士、民生委員、ボランティア団体など、様々な人たちと協力し最適な支援を提供。 |
| 活躍の場 | 病院、介護施設、地域包括支援センター、在宅介護支援センターなど。 |
