便秘を理解し、快適な毎日を送ろう

介護を勉強中
先生、便秘って機能性便秘と器質性便秘の二種類があるって聞きましたが、違いがよく分かりません。教えていただけますか?

介護の専門家
はい、そうですね。簡単に言うと、機能性便秘は腸の動きが悪くなることで起こる便秘で、器質性便秘は腸そのものに異常があることで起こる便秘です。

介護を勉強中
腸の動きが悪くなるのと、腸に異常がある、というのは具体的にどういうことでしょうか?

介護の専門家
機能性便秘は、例えば、生活習慣の乱れやストレス、年をとることなどによって腸の動きがにぶくなることが原因です。器質性便秘は、例えば、大腸がんや手術の後で腸がくっついてしまうなどで便の通り道が狭くなってしまうことが原因です。分かりましたか?
便秘とは。
お年寄りの方の介護でよく耳にする『便秘』について説明します。便秘とは、便が出にくい状態のことを指します。人によって原因は様々ですが、大きく分けて二つの種類があります。一つ目は、体の機能の不調からくる便秘です。これは、女性や高齢の方に多くみられます。毎日の暮らし方や気持ちの持ちよう、年齢を重ねることなどによって、腸や肛門の働きが乱れることが原因です。二つ目は、腸そのものに異常があることで起こる便秘です。例えば、大腸の癌やお腹の手術の後で腸がくっついてしまうなどが原因として挙げられます。女性の場合、腸の一部が膣に入り込んでしまう症状も、この種類の便秘の特徴です。
便秘とは何か

便秘とは、便がスムーズに体外へ出ない状態のことを言います。毎日決まった時間に排便がある人でも、いつもより便の量が少なく、硬くて、排泄する時に強い痛みがあるようであれば、便秘の可能性があります。人によって、普段の便の回数や硬さ、形は違いますので、排便が3日に1回だからといって、必ずしも便秘であるとは言えません。
大切なのは、ご自身のいつもの排便の状態と比べて変化がないかを確認することです。例えば、普段は毎日排便があるのに、数日間全く排便がない、あるいは、毎日排便があっても、便の量が極端に減った、いつもより便が硬く、排便に苦労する、排便後もすっきりせず、お腹に便が残っている感じがする、といった場合は、便秘になっているかもしれません。
便秘には、一時的なものと長く続くものがあります。旅行などで生活環境が変わった時や、緊張やストレスを感じている時などには、一時的に便秘になることがあります。このような場合は、原因となっている状況が改善すれば、自然と便秘も解消されることが多いです。しかし、生活習慣の乱れや、特定の病気、服用している薬の影響などによって、慢性的に便秘が続く場合もあります。
便秘をそのままにしておくと、お腹が張って苦しくなったり、食欲がなくなったりするだけでなく、痔の原因となることもあります。また、体に様々な悪影響を及ぼす可能性もありますので、便秘の状態が続く場合は、自己判断せずに、医療機関を受診して、医師や看護師に相談し、適切な助言や治療を受けるようにしましょう。
| 便秘の定義 | 便秘の判断基準 | 便秘の種類 | 便秘の症状と対処法 |
|---|---|---|---|
| 便がスムーズに体外へ出ない状態 | 普段の排便状態との比較 ・排便回数、便の量、硬さ、形、排便時の痛み、排便後の感覚の変化 |
|
|
便秘の種類

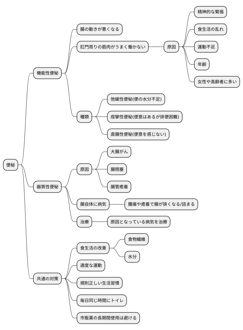
便秘とは、排便の回数や量が減り、便が硬くなって出にくくなる状態を指します。大きく分けて二つの種類があり、一つは機能性便秘、もう一つは器質性便秘です。
まず、機能性便秘について説明します。これは、腸の動きが悪くなったり、肛門周りの筋肉がうまく働かなくなったりすることで起こります。原因としては、精神的な緊張や食生活の乱れ、運動不足、年齢を重ねることなどが挙げられます。特に女性や高齢者に多く見られます。機能性便秘はさらに、便の水分が少なくなり硬くなる弛緩性便秘、便意はあるもののうまく排便できない痙攣性便秘、直腸に便が溜まっているにも関わらず便意を感じない直腸性便秘の三つに分けられます。それぞれのタイプに合わせた対策が必要です。
次に、器質性便秘について説明します。これは、大腸がんや腸閉塞、腸管癒着など、腸自体に病気が原因で起こる便秘です。腫瘍や癒着によって腸が狭くなったり、詰まったりすることで、便の通過が妨げられます。器質性便秘の場合、原因となっている病気を治療することが最も重要です。そのため、便秘が続く場合は自己判断せず、医療機関を受診し、適切な検査と治療を受けることが大切です。
どちらの便秘にも共通して言えることは、食生活の改善や適度な運動、規則正しい生活習慣を心がけることが重要です。食物繊維や水分を十分に摂り、便の量を増やし、柔らかくすることで排便を促すことが期待できます。また、毎日同じ時間にトイレに行く習慣をつけることも効果的です。ただし、自己判断で市販薬などを長期間使用することは避け、医師や薬剤師に相談するようにしましょう。

機能性便秘の要因

機能性便秘とは、体に異常がないにも関わらず、便が出にくかったり、十分な排便がない状態を指します。その要因は様々ですが、多くの場合、日々の生活の乱れが深く関わっています。
まず、食生活の偏りは便秘の大敵です。野菜や果物、穀物などに豊富に含まれる食物繊維は、便のかさを増やし、水分を保つことで、排便をスムーズにします。食物繊維が不足すると、便が硬く小さくなり、腸内を移動しにくくなります。また、水分を十分に摂らないと、便は乾燥し硬くなってしまい、さらに排便が困難になります。毎日の食事で、意識して食物繊維と水分を補給するように心がけましょう。
体を動かす習慣がないことも、便秘を招きやすいです。運動不足になると、腸の動きが鈍くなり、便が腸内に滞留しやすくなります。適度な運動は、腸のぜん動運動を活発にし、便の排出を促す効果があります。毎日、軽い散歩や体操など、無理のない範囲で体を動かすようにしましょう。
心も体と同じくらい大切です。強い不安や緊張、不規則な睡眠といった精神的なストレスは、自律神経のバランスを乱し、腸の働きに悪影響を及ぼします。自律神経は、腸の運動をコントロールする役割を担っているため、バランスが崩れると、便秘だけでなく、下痢などの症状を引き起こすこともあります。リラックスする時間を作ったり、十分な睡眠をとるなど、ストレスを溜め込まない工夫をしましょう。
年を重ねると、どうしても体の機能は衰えていきます。腸の動きも例外ではなく、加齢とともにぜん動運動が弱まり、便を押し出す力が低下します。また、腹筋や骨盤底筋などの筋力も低下し、排便時に十分な力が入らなくなることも、高齢者の便秘の原因となります。高齢者の場合は、無理のない範囲で体を動かす習慣を維持し、排便しやすい姿勢を工夫するなど、個々の状態に合わせた対策が必要です。
| 要因 | 詳細 | 対策 |
|---|---|---|
| 食生活の偏り | 食物繊維不足で便が硬く小さくなり、水分不足で便が乾燥する。 | 食物繊維と水分を十分に摂る。 |
| 運動不足 | 腸の動きが鈍くなり、便が腸内に滞留する。 | 毎日軽い散歩や体操など適度な運動をする。 |
| 精神的ストレス | 自律神経のバランスが乱れ、腸の働きに悪影響を及ぼす。 | リラックスする時間や十分な睡眠を確保し、ストレスを溜め込まない。 |
| 加齢 | 腸のぜん動運動や腹筋、骨盤底筋の力が低下する。 | 無理のない範囲で体を動かす、排便しやすい姿勢を工夫するなど、個々の状態に合わせた対策をする。 |
器質性便秘への対応

器質性便秘とは、大腸がんや腸管の癒着など、何らかの病気が原因で起こる便秘のことです。このタイプの便秘は、単なる生活習慣の乱れや加齢によるものとは異なり、根本にある病気を治療しなければ改善しません。
まず、器質性便秘で最も懸念されるのは、重大な病気が隠れている可能性です。例えば、大腸がんが進行すると腸管が狭くなり、便がスムーズに排出されなくなって便秘を引き起こすことがあります。また、以前の腹部手術によって腸管が癒着している場合も、便の通りが悪くなり、便秘になることがあります。他にも、様々な病気が器質性便秘の原因となる可能性があります。
そのため、器質性便秘の疑いがある場合は、自己判断で市販の便秘薬を服用したり、食事療法だけで対処しようとしたりするのは大変危険です。便秘薬の中には、大腸を刺激して排便を促すものがありますが、 underlying diseaseによっては症状を悪化させる可能性があります。自己流の対処で時間を費やす間に病気が進行してしまう恐れもあるため、異変を感じたら速やかに医療機関を受診し、医師の診察を受けることが大切です。
医療機関では、問診や身体診察、血液検査、大腸内視鏡検査などを通して原因を詳しく調べます。そして、便秘の原因となっている病気を特定し、適切な治療を行います。例えば、大腸がんが原因であれば、手術や抗がん剤治療などが必要になります。腹部手術後の癒着が原因の場合は、癒着を剥離する手術を行うこともあります。
器質性便秘は、便秘そのものよりも、その背後にある病気が重大である場合が多いです。早期発見と早期治療が予後を大きく左右するため、少しでも気になる症状があれば、ためらわずに専門医に相談しましょう。便秘を繰り返す、あるいは急激に便秘が悪化した、などいつもと様子が違うと感じたら、すぐに医療機関を受診するように心がけてください。
女性特有の便秘

女性は男性に比べて便秘になりやすいと言われています。その原因は様々ですが、女性ホルモンの影響が大きく関わっています。女性ホルモンは月経周期によって変動しますが、特に黄体ホルモンは腸の動きを鈍らせる働きがあるため、月経前や妊娠中に便秘になりやすい傾向があります。
また、妊娠中は大きくなった子宮が腸を圧迫するため、便がスムーズに流れにくくなります。さらに、出産を経験した女性は、骨盤底筋群がダメージを受けやすく、排便時に必要な腹圧をかけづらくなるため、便秘になりやすくなります。
直腸瘤も女性に多い便秘の原因の一つです。直腸瘤は、直腸の壁が弱くなって膣側に膨らみ、便が溜まりやすくなる状態です。排便時にいきんでも便が出にくく、残便感や不快感を伴うことがあります。場合によっては、直腸瘤が大きくなり、膣から出てしまうこともあります。
無理な食事制限などによる偏った食生活も便秘を悪化させます。食物繊維や水分が不足すると、便の量が減り、硬くなって排出しにくくなります。また、ダイエットによるストレスも腸の動きを悪くする要因となります。
女性は、生涯を通してホルモンバランスやライフステージの変化が大きいため、それぞれの時期に合わせた便秘対策が必要です。食生活の改善はもちろんのこと、適度な運動やストレスを溜めない生活習慣を心がけることが大切です。また、症状が重い場合は、医療機関を受診し、適切な治療を受けるようにしましょう。
| 原因 | 詳細 |
|---|---|
| 女性ホルモン | 月経周期による変動、特に黄体ホルモンは腸の動きを鈍らせる。月経前や妊娠中に便秘になりやすい。 |
| 妊娠 | 大きくなった子宮が腸を圧迫し、便の流れを阻害する。 |
| 出産 | 骨盤底筋群のダメージにより、排便に必要な腹圧をかけづらくなる。 |
| 直腸瘤 | 直腸の壁が弱くなり、膣側に膨らむことで便が溜まりやすくなる。 |
| 偏った食生活 | 食物繊維や水分不足で便の量が減り硬くなる。ダイエットのストレスも腸の動きを悪くする。 |
便秘の予防と改善

お通じの悩みは、多くの人が抱えるよくある困りごとです。毎日の生活で少し意識を変えるだけで、便秘の予防と改善につながる様々な方法があります。
まず、規則正しい生活習慣を維持することが大切です。朝、昼、晩の食事時間や就寝時間、起床時間をできるだけ一定に保つことで、体のリズムが整い、お通じのリズムも整いやすくなります。
次に、食生活の見直しも重要です。ご飯やパン、麺類などの主食に加え、肉や魚、卵、大豆製品などのたんぱく質、野菜や海藻、きのこなどの副菜をバランスよく食べることが大切です。特に、食物繊維を豊富に含む食品は便のかさを増やし、腸の動きを活発にする働きがあるので積極的に摂り入れましょう。ごぼうやこんにゃく、きのこ類、海藻類などがおすすめです。また、水分も便を柔らかくし、スムーズなお通じを促すために不可欠です。こまめな水分補給を心がけ、1日に1.5~2リットル程度の水分を摂るようにしましょう。
適度な運動も、腸の動きを活発にする効果があります。激しい運動である必要はなく、毎日15~30分程度の散歩など、自分が続けやすい運動で十分です。
さらに、毎朝決まった時間にトイレに行く習慣をつけましょう。便意がなくても、リラックスした状態で5分ほどトイレに座ってみることで、排便のリズムが整ってきます。慌ただしい朝でも、排便の時間を確保することが大切です。
これらの生活習慣の改善を心がけても便秘が続く場合は、ためらわずに医療機関を受診し、専門家の適切な助言や治療を受けるようにしましょう。自己判断で市販薬などを長期間使用することは控え、医師の指示に従うことが大切です。

