地域連携を図る!社会資源関係図のススメ

介護を勉強中
先生、『社会資源関係図』ってよく聞くんですけど、どんなものか教えていただけますか?

介護の専門家
はい、社会資源関係図は、ある個人や家族が利用できる地域の福祉サービスや支援団体、関係機関などを図にして分かりやすく表したものだよ。例えば、病院や役所、地域包括支援センター、民間の介護サービス事業所などだね。関係性を線で結ぶことで、それぞれのつながりの強さも視覚的に分かるようにしているんだ。

介護を勉強中
なるほど。でも、ただ場所を図にすればいいというわけじゃないんですよね?

介護の専門家
その通り。社会資源関係図は、その人や家族にとって、どの資源がどれくらい重要で、どれくらい利用しやすいか、といった関係性を表すことが大切なんだ。関係が強いほど線を太くしたり、利用頻度が高いほど色を変えたりするなど、工夫して作るんだよ。そうすることで、支援を必要とする人が、必要なサービスを適切に利用できるようになるんだ。
社会資源関係図とは。
『社会資源関係図』という介護の用語について説明します。これは、地域にある、介護に役立つ様々なサービスや施設、そしてそこにいる人たちのつながりを図で表したものです。『関係図』とも呼ばれます。
社会資源関係図とは

社会資源関係図とは、ある個人や家族を真ん中に置いて、その人を囲むように、様々な関係者や利用できる場所などを図に表したものです。この図は、関係性を線で結んで表現することで、誰とどのようなつながりがあるのかをひと目で理解できるようにしたものです。別名、エコマップとも呼ばれ、福祉の現場でよく使われています。
この図の中心には、支援が必要な本人か家族が位置します。その周りを、病院や診療所などの医療機関、高齢者施設や障害者施設などの福祉施設、地域包括支援センターといった公的な支援機関が囲みます。さらに、学校や職場、近所の人、親戚、友人なども書き加えられます。つまり、その人が生活していく上で関わる可能性のある人や場所が全て書き込まれるのです。
これらの関係性は、線の種類や太さで表現されます。例えば、実線は良好な関係を表し、線が太ければ太いほど、その関係は強いことを示します。反対に、点線は関係が希薄であることを示し、関係が弱ければ点線も細くなります。また、波線はストレスを感じている関係を表します。例えば、親戚づきあいに負担を感じている場合は、親戚との間を波線で結びます。このように、様々な線の種類を活用することで、複雑な人間関係を視覚的に表現することができます。
社会資源関係図を作成することで、支援者は対象者の状況を素早く理解し、適切な支援計画を立てることができます。例えば、関係が希薄な部分があれば、そこを強化するための支援を検討したり、ストレスの原因となっている関係があれば、その問題を解決するための方法を考えたりすることができます。また、利用できる資源が図示されているため、どのような支援が可能なのかも一目瞭然です。社会資源関係図は、支援を行う上で非常に役立つ道具と言えるでしょう。
作成方法と活用事例

社会資源関係図は、対象となる個人や家族を中心に、周囲にある様々な支援やサービスを図式化することで、状況把握や支援計画の立案に役立つ便利な道具です。
まず、関係図の中心に円を描き、そこに支援が必要な個人または家族の名前を記入します。この円が関係図の出発点となります。次に、その周囲に、利用可能な、あるいは利用を検討している様々な社会資源を配置します。例えば、高齢者の場合であれば、介護サービス事業所、医療機関、地域包括支援センター、民生委員、家族や友人などが考えられます。子どもの場合であれば、学校、保育園、児童相談所、放課後児童クラブなどが該当します。それぞれの資源は、四角や楕円などで囲み、名称を明確に記入するようにしましょう。
中心の個人や家族と、周囲の社会資源は線で結び、それぞれの関係性を表します。この時、線の種類や太さを変えることで、より詳しい情報を伝えることができます。例えば、日常的に利用している資源との関係は太い実線で、将来的に利用を検討している資源との関係は細い実線で、過去に利用していた資源との関係は点線で表すといった工夫が考えられます。また、それぞれの線に具体的な内容を書き加えることで、関係性をより分かりやすく表現することができます。例えば、週に何回利用しているか、どのような支援を受けているかなどを具体的に記入すると良いでしょう。
この社会資源関係図は、様々な場面で活用することができます。例えば、高齢者の在宅介護を検討する際には、家族の支援状況や利用可能な社会資源を視覚的に把握することで、より適切な介護計画を作成することができます。また、子どもの発達支援においては、学校、家庭、地域社会など、様々な関係機関との連携をスムーズに進めるために役立ちます。さらに、支援者間で情報を共有するための共通のツールとして活用すれば、関係者全員が状況を正しく理解し、連携を取りながら効果的な支援を提供することに繋がります。
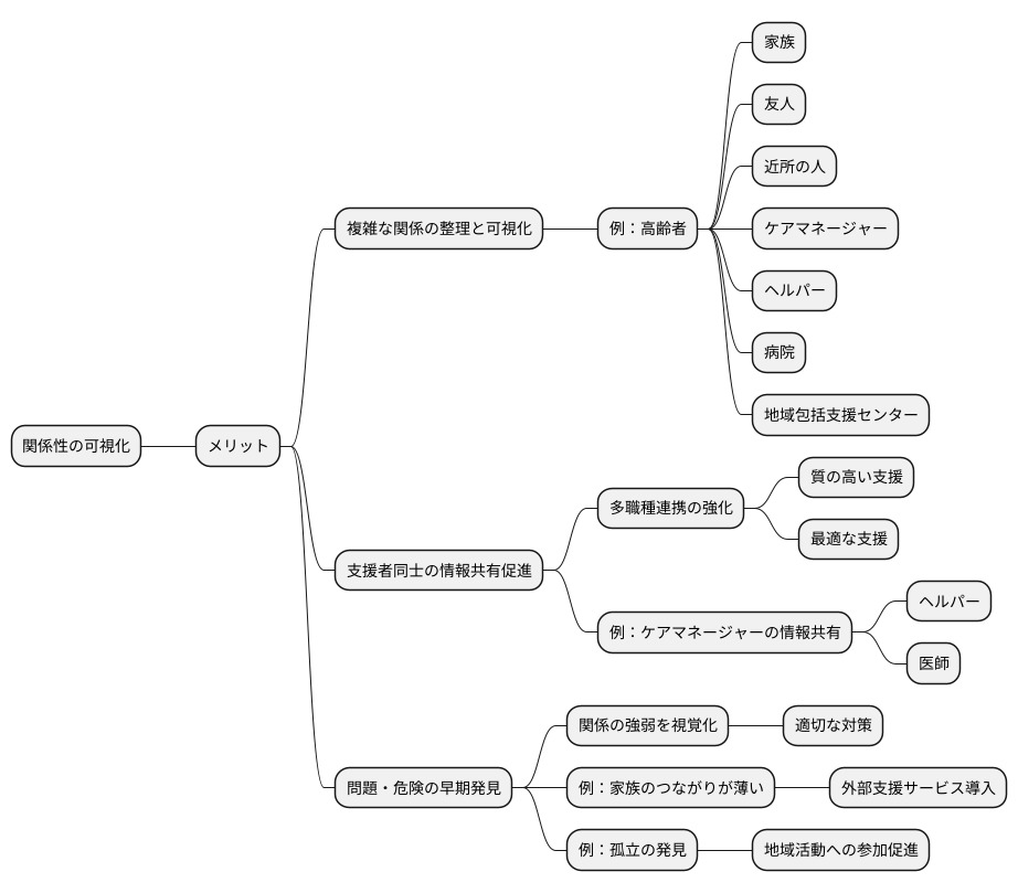
関係性の可視化によるメリット

人と人とのつながりや、地域社会にある様々な支援、これらを図にして目に見えるようにする「関係性の可視化」には、たくさんの良い点があります。これをうまく活用することで、支援を必要としている人が、どのような人やサービスとつながりを持っているのか、またどのような支援が必要なのかをすぐに理解することができます。
まず、複雑な人間関係や社会的なつながりを、誰にでも分かりやすく整理し、見せることができます。図式化することで、支援に関わる全員が同じ情報を共有できるため、認識のずれを防ぎ、連携をスムーズにすることができます。例えば、介護が必要な高齢者の方を例に挙げると、その方の家族、友人、近所の人、ケアマネージャー、ヘルパー、病院、地域包括支援センターなど、様々な人が関わっています。これらの関係性を図に描くことで、誰がどのような役割を担っているのか、誰が誰とつながっているのかが一目瞭然になります。
次に、支援者同士の情報共有が容易になり、複数の専門職が協力して支援にあたる体制、いわゆる多職種連携の強化につながります。それぞれの専門家が持つ情報を共有し、互いに理解を深めることで、より質の高い、そして利用者の方にとって最適な支援を提供することが可能になります。例えば、ケアマネージャーが作成した関係図を、ヘルパーや医師と共有することで、利用者の方の生活状況や支援ニーズを全員が把握でき、連携した支援を提供することができます。
さらに、関係性の強弱を視覚的に表現することで、隠れた問題や危険を早期に見つけることができ、適切な対策を立てることができます。例えば、関係図から家族のつながりが薄いことが分かれば、介護の負担が大きくなることが予想されるため、外部の支援サービスの導入を検討するなどの対策を立てることができます。また、関係図を作成する過程で、利用者の方が孤立していることに気付く場合もあります。その場合は、地域活動への参加を促すなど、社会とのつながりを強化するための支援を検討することができます。
このように、関係性の可視化は、問題解決の糸口を見つけ、より効果的な支援を実現するための、とても役に立つ手段と言えるでしょう。

図の作成における注意点

支援を届ける上で、関係する人や組織を図に表すことは、現状を分かりやすく整理し、必要な支援を見つけるためにとても大切です。しかし、図を作る際には、いくつか気を付ける点があります。まず第一に、図の中心となる方やそのご家族の大切な個人情報を守る必要があります。誰が見てもすぐに個人情報が分かるような書き方は避け、関係者以外の人に見られないよう、適切に管理しなければなりません。
次に、人や組織同士の関係性を示す線や矢印は、事実にもとづいて正確に描くことが重要です。憶測や思い込みで関係性を描いてしまうと、誤解が生じ、適切な支援につながらない可能性があります。実際に会話をした、記録を確認したなど、確かな情報に基づいて関係性を示すようにしましょう。
さらに、この図は、あくまで現時点での状況を示すものであり、人や組織の関係性、そして必要とする支援の内容は、時間とともに変化するということを覚えておかなければなりません。状況の変化に合わせて、定期的に図を見直し、情報を更新していく必要があります。例えば、月に一度、あるいは必要に応じて関係者と話し合い、図に修正を加えることで、より的確な支援を続けることができます。
最後に、関係者と日頃からしっかりと連絡を取り合い、常に最新の情報を共有することで、より良い支援の仕組みを作ることができます。図を作るだけでなく、その図を活かすために、関係者との継続的な情報交換が不可欠です。定期的な話し合いの場を設けるなど、情報共有の仕組み作りを工夫することで、よりスムーズな支援体制を築くことができるでしょう。
| 注意点 | 詳細 |
|---|---|
| 個人情報保護 | 図の中心人物や家族の個人情報は、誰が見てもすぐわかるような書き方は避け、関係者以外の人に見られないよう適切に管理する。 |
| 正確な関係性 | 人や組織の関係性を示す線や矢印は、憶測や思い込みではなく、事実(会話、記録の確認など)に基づいて正確に描く。 |
| 定期的な見直し | 状況の変化に合わせて、定期的に図を見直し、情報を更新する(例:月に一度、必要に応じて関係者と話し合い)。 |
| 情報共有 | 関係者と日頃から連絡を取り合い、常に最新の情報を共有する。定期的な話し合いの場を設けるなど情報共有の仕組みを作る。 |
まとめ

人や家族が利用できる地域社会の様々な支援、これを社会資源と言いますが、これらの資源と個人とのつながりを図に表したものを社会資源関係図と言います。この図は、支援を必要とする人の状況を理解したり、適切な支援計画を立てたり、関係機関と協力して支援を進めていく上で、とても役に立つ道具です。
まず、社会資源関係図を作ることで、支援が必要な人の生活の様子、人間関係、利用している支援などが一目で分かるようになります。例えば、高齢のお母さんの介護をしている娘さんの場合、お母さんがどのようなデイサービスを利用しているか、他にどんな支援を受けているか、娘さん自身の状況はどうなのか、これらを図に表すことで、全体像を把握しやすくなります。
次に、支援計画を立てる際にも、この図は役立ちます。図を見ることで、足りない支援や、既にある支援の調整が必要かどうかなどが分かり、より良い支援計画を立てることができます。例えば、お母さんが週に一度デイサービスを利用しているものの、娘さんの負担が大きい場合、図を見ながら、他のサービスの利用を検討したり、訪問介護の回数を増やすなど、具体的な対策を考えられます。
さらに、様々な機関が連携して支援を行う際にも、社会資源関係図は共通の認識を作るためのツールとして活用できます。ケアマネージャー、医師、看護師、ヘルパーなど、関係者全員で図を共有することで、誰がどのような支援をしているのかが明確になり、連携がスムーズになります。例えば、お母さんの容体が変わった場合、図を見ながら関係者間で情報を共有し、迅速に対応することができます。
社会資源関係図を作る際には、個人情報に十分配慮し、事実を正確に記載することが大切です。また、人の状況は変化するものですから、定期的に見直し、図を更新していくことも必要です。社会資源関係図を適切に活用することで、地域全体で支援が必要な人を支え、誰もが安心して暮らせる地域社会を作っていきましょう。
