介護予防で健康寿命を延ばす

介護を勉強中
先生、『介護予防サービス』って、要介護状態になるのを防ぐためのサービスですよね?でも、具体的にどんなことをするのかよく分かりません。

介護の専門家
そうだね、介護予防サービスは要介護状態になるのを防ぐ、あるいは悪化させないためのサービスだよ。具体的には、転倒して骨折しないための訓練や、低栄養を防ぐための食事指導、お口のケア、筋力トレーニング、足のケアなど、色々な種類があるんだ。

介護を勉強中
色々な種類があるんですね!でも、それって要介護状態になる前の人だけが受けるサービスなんですか?

介護の専門家
いい質問だね。介護予防サービスは、要介護状態になる前の人だけでなく、すでに要介護状態と認定された『要支援1』や『要支援2』の人も利用できるサービスなんだよ。状態が悪化しないように、あるいは少しでも良くなるように支援していくんだ。
介護予防サービスとは。
お年寄りの方が、介護が必要な状態になるのを防いだり、なるべく遅らせたり、また、すでに介護が必要な状態になっていても、悪化しないように現状を維持したり、改善したりするための取り組みを『介護予防サービス』といいます。このサービスは、2006年から介護保険制度の中に新しく作られました。介護が必要かどうかを判断した結果、『要支援1』または『要支援2』と認定された方が利用できます。以前から行われていた、ご自宅に訪問して介護を行うサービスや、施設に通ってサービスを受けるといった内容を、介護予防の視点で見直し、さらに、転倒して骨折するのを防いだり、栄養不足を防いだり、お口のケアをしたり、筋肉を鍛える運動をしたり、足のケアをしたりといった、効果が科学的に証明されている新しいサービスも加わっています。
介護予防の目的

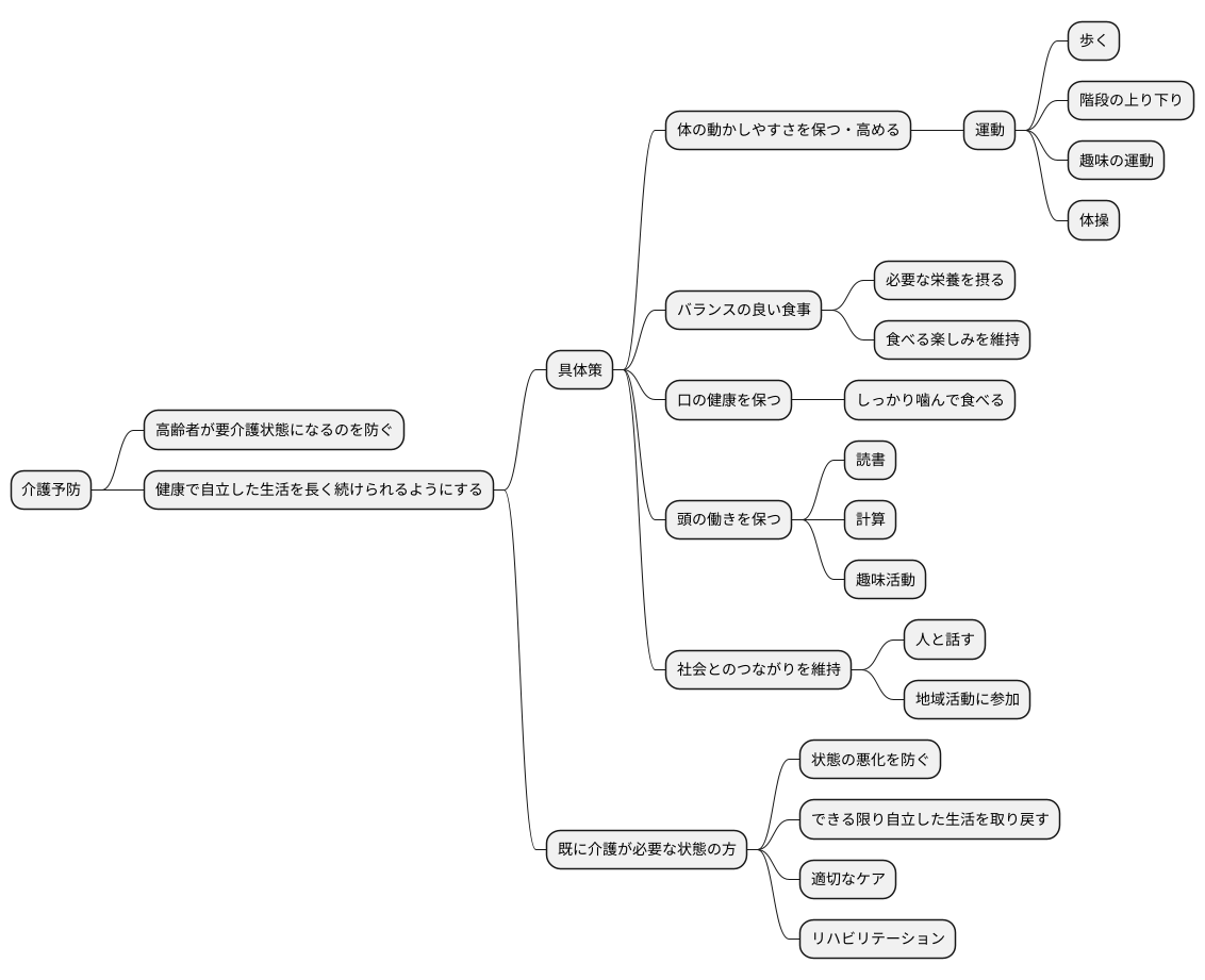
人は年を重ねると、どうしても体の機能や考える力が衰え、日常生活に支障が出てくることがあります。そうなると、誰かの助けなしには生活が難しくなり、介護が必要な状態、つまり要介護状態になってしまうのです。介護予防とは、高齢者が要介護状態になるのを防ぎ、健康で自立した生活を長く続けられるようにするための取り組みです。
具体的には、どのようなことをするのでしょうか。まず、体の動かしやすさを保ち、さらに高めるための運動が大切です。歩く、階段を上り下りするといった基本的な動作はもちろん、趣味の運動や体操など、体を動かす習慣を身につけることが重要です。また、バランスの良い食事で必要な栄養をしっかりと摂ることも欠かせません。食べる楽しみを維持しながら、健康な体を保つよう心がけましょう。さらに、口の健康を保つことも大切です。しっかり噛んで食べることができなければ、栄養の吸収が悪くなるだけでなく、話すことや表情にも影響が出て、社会とのつながりが薄れてしまう可能性があります。
頭の働きを保つことも重要です。読書や計算、趣味活動など、頭を積極的に使う機会を多く持ちましょう。人と話したり、地域活動に参加するなど、社会とのつながりを維持することも大切です。孤独感や気分の落ち込みは、心身の健康に悪影響を及ぼします。周りの人と積極的に関わり、楽しい時間を過ごすことで、心も体も元気に保つことができるでしょう。
既に介護が必要な状態になっている方にとっても、介護予防は状態の悪化を防ぎ、できる限り自立した生活を取り戻すための大切な取り組みです。適切なケアやリハビリテーションを通じて、残された能力を最大限に活かせるよう支援していくことが重要です。

対象者とサービス内容

介護予防サービスは、要支援1と要支援2と認定された高齢の方々を対象としています。介護が必要となるのを防ぎ、今の状態を維持するための支援を行うサービスです。
要支援の認定を受けるには、まずお住まいの市区町村の窓口へ申請を行い、その後審査を受ける必要があります。申請に必要な書類や手続きの流れなど、詳しくは市区町村の担当窓口にお尋ねください。
認定を受けると、ケアマネジャーと呼ばれる介護支援専門員が、利用者の方一人ひとりの状態や希望に合わせたケアプランを作成します。このケアプランに基づいて、さまざまなサービスを利用できるようになります。
サービスの種類は大きく分けて、自宅でサービスを受ける訪問型と、施設に通ってサービスを受ける通所型があります。
訪問型サービスには、訪問介護(ホームヘルプ)、訪問看護、訪問リハビリテーションなどがあります。訪問介護では、食事や入浴、排泄などの日常生活の介助を受けられます。訪問看護では、病気やけがの処置、服薬管理などの医療的なケアを自宅で受けることができます。訪問リハビリテーションでは、理学療法士や作業療法士などから、身体機能の維持・回復のための訓練を受けることができます。
通所型サービスには、通所介護(デイサービス)、通所リハビリテーションなどがあります。通所介護では、施設で入浴や食事の提供を受けたり、他の利用者と交流しながらレクリエーションに参加したりすることができます。通所リハビリテーションでは、施設に通って理学療法士や作業療法士などによる機能訓練を受けることができます。
これらのサービス以外にも、福祉用具の貸与や購入、住宅改修、日常生活用具給付などのサービスも利用できます。
ケアマネジャーとよく相談し、ご自身の状態や希望に合ったサービスを選び、利用計画を立てることが大切です。複数のサービスを組み合わせて利用することも可能です。ご自身の状況に合った最適なサービスを選び、より快適な生活を送れるようにしましょう。
介護予防の重要性

いま、日本では急速に進む高齢化によって、介護を必要とするお年寄りが増えています。それに伴い、介護を支える社会保障制度をどのように維持していくのかが、大きな問題となっています。介護予防は、介護が必要な状態になるお年寄りを減らすことで、この社会保障制度の負担を軽くするだけでなく、お年寄り自身の暮らしの質を高めることにもつながります。
介護が必要な状態になってしまうと、日常生活にさまざまな支障が出て、行動の自由が制限されてしまうだけでなく、心に大きな負担がかかってしまうこともあります。介護予防によって健康でいられる期間を延ばすことは、お年寄りが自分らしく、充実した日々を送る上で欠かせません。また、介護予防はご家族の介護の負担を軽くすることにもつながります。介護は肉体的にも精神的にも大きな負担であり、ご家族の生活にも影響を与えます。介護予防によってお年寄りの自立を高めることは、ご家族の負担を軽くし、ご家族全体の暮らしの質を高めることに役立ちます。
具体的には、適度な運動は、筋力や体力の維持・向上に役立ち、転倒予防にも効果的です。散歩や体操など、無理のない範囲で体を動かす習慣をつけましょう。バランスの良い食事も大切です。栄養不足は体力の低下につながるため、様々な食品をバランスよく摂るように心がけましょう。また、人との交流を持つことも重要です。地域活動や趣味のサークルなどに参加することで、社会とのつながりを維持し、認知機能の低下を防ぐ効果も期待できます。定期的な健康診断も、病気の早期発見・早期治療につながるため、積極的に受診しましょう。ご自身の健康状態をしっかりと把握することで、適切な予防策を講じることができます。
介護予防は、お年寄りだけでなく、ご家族、そして社会全体にとって大きなメリットがあります。健康寿命を延ばし、自分らしく充実した生活を送るために、今から介護予防に取り組んでいきましょう。
| 項目 | 内容 |
|---|---|
| 介護予防の必要性 |
|
| 介護予防のメリット |
|
| 具体的な介護予防策 |
|
| 対象 | 高齢者、家族、社会全体 |
具体的な予防策

介護を必要としない生活を送るためには、様々な工夫がありますが、中でも運動、食事、口の中の衛生管理、社会との関わりの四つが特に大切です。
まず運動についてですが、これは筋肉や体のバランスを保ち、高めるのに役立ちます。転んでしまうのを防ぐことにもつながります。散歩や軽い体操など、無理なく続けられる範囲で毎日行うようにしましょう。
次に食事についてです。健康な体を維持するには、バランスの取れた食事が欠かせません。肉や魚、野菜、穀物など様々な食品を食べるように心がけましょう。栄養が不足したり、水分が足りなくなったりしないように注意することも大切です。
三つ目に口の中の衛生管理についてです。口の中を清潔に保つことは、むし歯や歯ぐきの病気を防ぐだけでなく、食べ物が誤って気管に入って起こる肺炎を防ぐのにも効果があります。毎日の歯磨きはもちろんのこと、定期的に歯医者で診てもらうことも大切です。
最後に社会との関わりについてです。家に閉じこもって一人でいることを避け、人と関わることは、物忘れや心の不調を防ぐのに役立ちます。近所の集まりや趣味の会などに積極的に参加して、周りの人と交流を持ちましょう。
これらの工夫を地道に続けることで、介護が必要な状態になる危険性を減らし、健康なまま長く暮らせることにつながります。
| 項目 | 内容 | 効果 |
|---|---|---|
| 運動 | 散歩、軽い体操など無理なく続けられる範囲で毎日行う | 筋肉や体のバランスを保ち、高める。転倒予防。 |
| 食事 | 肉、魚、野菜、穀物など様々な食品をバランスよく食べる。栄養と水分の不足に注意。 | 健康な体を維持する。 |
| 口の中の衛生管理 | 毎日の歯磨き、定期的な歯科受診 | むし歯、歯周病、誤嚥性肺炎の予防。 |
| 社会との関わり | 近所の集まり、趣味の会などへの参加 | 物忘れ、心の不調の予防。 |
地域包括ケアシステムとの連携

高齢化が進む中で、介護を必要とする人が増えています。介護が必要になる前に、健康な状態を維持し、要介護状態になることを防ぐ、あるいは遅らせることが重要です。これを介護予防と言います。介護予防は、個人だけの努力でできるものではなく、地域全体で取り組む必要があります。
そのための仕組みが、地域包括ケアシステムです。これは、高齢者が住み慣れた地域で、安心して、その人らしく暮らし続けられるように、医療、介護、予防、住まい、生活支援をまとめて提供する仕組みです。このシステムの中で、介護予防は中心的な役割を担っています。
地域包括支援センターは、このシステムを支える重要な機関です。高齢者やその家族からの相談を受け、必要な情報提供や、様々なサービスの調整を行います。介護が必要な状態にならないように、適切なアドバイスや支援を行います。また、介護予防教室の開催や、自宅訪問による健康状態の確認など、地域住民が主体的に健康づくりに取り組めるよう支援もしています。
地域包括ケアシステムを効果的に機能させるためには、行政機関、医療機関、介護事業者、そして地域住民が協力し合う必要があります。それぞれの役割を理解し、連携することで、地域全体で高齢者を支える体制を作ることができます。
高齢者が住み慣れた地域で、安心して、自分らしく生活を続けられるように、地域社会全体で支え合うことが大切です。行政は、必要なサービスを提供し、医療機関は健康管理を支援し、介護事業者は介護サービスを提供します。そして、地域住民は、高齢者を見守り、支え合うことで、誰もが安心して暮らせる地域社会の実現に貢献できます。

まとめ

高齢化が進む現代社会において、介護を必要としない健康な期間、つまり健康寿命を延ばすことは、私たち皆の大きな目標です。その目標達成のために重要な役割を担うのが介護予防です。介護予防とは、高齢者が要介護状態になることを防ぎ、自立した生活を長く続けられるように支援する取り組みです。
要支援1、要支援2と認定された高齢者の方々には、様々なサービスが提供されています。これらのサービスは、運動機能の維持・向上を目指すものから、バランスの良い食事による健康増進、口腔機能の維持、そして社会とのつながりを保つための活動まで多岐に渡ります。
介護予防は、特別なことをするのではなく、日常生活の中でできることから始めることが大切です。例えば、毎日の散歩や軽い体操を取り入れる、栄養バランスのとれた食事を心がける、しっかりと歯磨きをする、地域活動に参加するなど、小さな積み重ねが大きな効果につながります。そして、継続することが何よりも重要です。
また、介護予防は個人だけの問題ではなく、地域全体で取り組むべき課題です。地域包括ケアシステムは、住み慣れた地域で高齢者が安心して暮らせるよう、様々な機関が連携してサービスを提供する仕組みです。このシステムを活用することで、高齢者を地域全体で支える体制を構築することができます。
介護予防は、高齢者自身はもちろん、家族にとっても負担軽減につながり、社会全体にとっても医療費や介護費の抑制といったメリットがあります。誰もが安心して老後を過ごせる社会を実現するために、介護予防の重要性を理解し、積極的に取り組んでいく必要があるでしょう。今から介護予防を意識し、健康寿命を延ばし、質の高い生活を送るための第一歩を踏み出しましょう。
| 項目 | 内容 |
|---|---|
| 介護予防の目的 | 健康寿命の延伸、要介護状態の予防、自立した生活の支援 |
| 要支援1、2へのサービス | 運動機能の維持・向上、栄養バランスの良い食事、口腔機能の維持、社会参加支援 |
| 介護予防のポイント | 日常生活での実践(散歩、体操、食事、歯磨き、地域活動など)、継続 |
| 地域包括ケアシステム | 住み慣れた地域での生活支援のための多機関連携システム |
| 介護予防の効果 | 個人(負担軽減)、家族(負担軽減)、社会(医療費・介護費抑制) |
