初回面談の重要性:介護におけるインテーク

初回面談の重要性:介護におけるインテーク

介護を勉強中

先生、「インテーク」って、よく聞くんですけど、アセスメントとどう違うんですか?どちらも状態を把握するためのものですよね?

介護の専門家

良い質問ですね。どちらも状態を把握するためのものですが、インテークは主に最初の相談、つまり利用前の情報収集や課題の整理、信頼関係を作るための面談のことです。一方、アセスメントは利用開始後、定期的に状態を評価していくことを指します。

介護を勉強中

なるほど。つまり、インテークは最初の出会い、アセスメントは継続的な見守りみたいな感じですか?

介護の専門家

まさにそうです。最初の出会いであるインテークで情報を集め、その後の継続的な見守りであるアセスメントで変化を捉えていくのです。このように使い分けることで、より適切な支援ができます。

インテークとは。

介護の場面でよく使われる「インテーク」という言葉について説明します。インテークとは、支援する側が、困っている方やそのご家族を支えるために、最初に行う面談や相談のことです。主に、相談員がサービス利用の前に情報収集のために行ったり、ケアマネージャーが介護計画を作るために行う面談や相談がこれに当たります。集めた情報を整理して問題点を明らかにすることで、ご本人による決定を促し、信頼関係を築くことも目的としています。定期的に状態を評価する「アセスメント」と混同しやすいので、注意が必要です。

はじめに

はじめに

{介護を必要とする方の支援は、まず「相談」から始まります}。これは、介護の世界で「受入れ相談」と呼ばれるもので、利用者が初めて介護サービスを受ける際に、事業所と最初に行う面談のことを指します。

初めて介護サービスを利用する方にとっては、制度や手続き、費用など、わからないことが多く、不安を抱えていることも少なくありません。また、どのようなサービスを受けられるのか、自分の希望に合う事業所はどこなのかなど、様々な疑問や心配事も出てくるでしょう。

受入れ相談では、利用者の状況や要望を丁寧に聞き取り、適切なサービスの提案や利用手続きの案内を行います。具体的には、現在の生活状況、困っていること、どのような支援を必要としているのかなどを詳しく伺います。

利用者の状態を把握するためには、身体状況や認知機能の確認、家族構成や住環境なども確認することが重要です。

また、利用者の希望や価値観を尊重することも大切です。どのような生活を送りたいのか、どのようなことに喜びを感じるかなどを理解することで、利用者一人ひとりに合った個別支援計画を作成することができます。

受入れ相談は、利用者と事業所が信頼関係を築くための第一歩です。利用者が安心してサービスを利用できるように、丁寧な説明と対応を心がけ、疑問や不安を解消することが重要です。

そして、利用者の気持ちに寄り添い、親身になって相談に乗ることで、スムーズなサービス提供へと繋げることができます。 受入れ相談は、利用者にとって、安心して介護サービスを利用するための大切な出発点と言えるでしょう。

はじめに

情報収集の場

情報収集の場

相談援助の第一歩は、利用者の方の現状を詳しく把握することから始まります。これは、専門用語で「インテーク」と呼ばれる大切な過程です。相談の窓口となる相談員や介護支援専門員は、利用者の方の生活について、様々な角度から丁寧に情報を集めていきます。

まず大切なのは、現在の暮らしぶりについて理解することです。どのような毎日を送っているのか、一人で生活しているのか、それとも家族と一緒に暮らしているのか、住まいはどんな環境なのかなどを伺います。

次に、健康状態について詳しくお聞きします。もし病気がある場合は、病状や治療の内容、通院の頻度などを把握することで、必要な配慮を検討できます。体が不自由な場合は、どの程度日常生活に支障が出ているのかを具体的に理解することが重要です。

家族構成や経済的な状況も大切な情報です。同居している家族がいるのか、頼れる親族はいるのか、年金や収入はどのくらいあるのかなどを伺うことで、利用できる制度やサービスを検討できます。

これらの情報は、ただ単に記録するためのものではありません。利用者の方が今までどのように生きてきたのか、どんなことに喜びを感じ、どんなことで悩んでいるのか、どのような暮らしを望んでいるのかを理解するために必要不可欠なものです。過去の生活や現在の状況、そして将来への希望を丁寧に聞き取ることで、利用者の方一人ひとりに合った、本当に必要な支援を計画することができます。そして、その人らしい生活を送れるように、心を込めてお手伝いしていく基盤となるのです。

項目 内容
暮らしぶり 日常生活の様子、一人暮らし or 同居家族、住環境
健康状態 病状、治療内容、通院頻度、日常生活への支障
家族構成・経済状況 同居家族、頼れる親族、年金・収入
その他 過去の生活、現在の悩みや喜び、将来の希望

課題の明確化

課題の明確化

介護を必要とする方々にとって、本当に必要な支援を提供するためには、まず抱えている問題を的確に捉えることが何よりも大切です。集めた情報を整理し、分析することで、一人ひとりの状況に合わせた的確な支援を実現できます。

例えば、身体的な面では、歩行や食事、入浴などの日常生活動作にどの程度支援が必要なのかを細かく把握します。杖や車椅子が必要なのか、あるいは食事の介助や入浴の付き添いが必要なのかなど、具体的な状況を把握することで、必要な用具の選定や介助方法の検討に役立ちます。

精神的な面では、会話や表情の変化に気を配り、不安や孤独を感じていないか、気持ちの変化に寄り添うことが重要です。話し相手が欲しいのか、趣味や楽しみを見つけたいのかなど、心の状態を理解することで、適切な精神的な支えを提供できます。

金銭的な面では、年金や貯蓄の状況、医療費や生活費の負担などを把握することで、公的な支援制度の活用を検討できます。介護保険サービスの利用や、生活保護の申請など、経済的な不安を軽減するための適切な支援につなげることが重要です。

このように、利用者の方々が抱える課題を多角的に捉え、整理、分析することで、本当に必要なサービスを届けることができます。また、ご本人にとっても、自分の状況を客観的に理解する良い機会となり、今後の生活をどのように送りたいのか、目標を持つための第一歩となります。

観点 課題の把握 支援内容
身体面 歩行、食事、入浴などの日常生活動作の状況
(杖や車椅子の必要性、食事介助、入浴介助など)
必要な用具の選定
介助方法の検討
精神面 会話、表情の変化
不安や孤独の有無
趣味や楽しみへの希望
話し相手
趣味や楽しみを見つけるための支援
心の状態に寄り添った精神的支え
金銭面 年金や貯蓄の状況
医療費や生活費の負担
公的な支援制度の活用検討
介護保険サービス利用
生活保護申請

自己決定を促す

自己決定を促す

介護を必要とする方にとって、自分の人生を自分で決めること、つまり自己決定は、とても大切なことです。たとえ体が不自由になったり、判断力が弱まったりしても、どのような暮らしを送りたいのか、どんなサービスを受けたいのかを決める権利は、その人自身にあります。私たち支援者は、この権利を最大限に尊重しなければなりません。

初めて相談に来られた時、つまり相談の最初の段階から、私たちは利用者の方の自己決定を支えるよう努めることが大切です。利用者の方の中には、何をどう伝えたら良いのかわからない方や、人に頼むことに慣れていない方もいらっしゃいます。そのような場合でも、私たちは辛抱強く、利用者の方の言葉に耳を傾け、その思いや願いを理解しようと努力しなければなりません。例えば、「何か趣味を始めたいけれど、何ができるかわからない」という漠然とした言葉の中にも、何か新しいことを始めたいという前向きな気持ちや、人とのつながりを求める気持ちが隠されているかもしれません。

自己決定を促すためには、利用者の方に様々な選択肢を提示することも重要です。例えば、「自宅で暮らし続けたい」という希望があれば、どのようなサービスを組み合わせればそれが可能なのか、具体的に説明します。デイサービスや訪問介護、訪問看護など、それぞれのサービス内容や費用についても丁寧に説明し、利用者の方が納得した上で選択できるように支援します。また、利用者の方が選んだ選択肢が、本当にその方の状況や希望に合っているのか、定期的に見直すことも大切です。

相談員やケアマネジャーは、利用者の方にとって、単なるサービスの提供者ではなく、一緒に人生を考えていく仲間であるべきです。利用者の方の気持ちを尊重し、寄り添いながら、その人らしい生活の実現に向けて、共に歩んでいくことが私たちの役割です。そうした支援を通して、利用者の方は自分で決めたという自信を取り戻し、より意欲的に、そして前向きに日々を過ごせるようになると信じています。

信頼関係の構築

信頼関係の構築

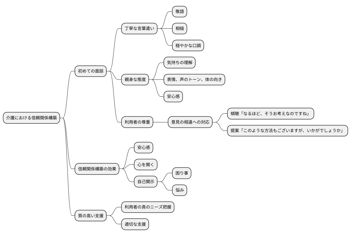
介護の仕事において、利用者の方との信頼関係は、良いサービスを提供するための土台となる大切なものです。この信頼関係を築くための最初の大切な機会が、初めての面談です。

初めての面談では、丁寧な言葉遣いを心がけましょう。敬語を正しく使うことはもちろん、相手の話に耳を傾けていることを伝える相槌や、穏やかな口調も大切です。また、利用者の方の気持ちを理解しようと努める親身な態度も重要です。表情や声のトーン、体の向きなど、言葉以外の部分にも気を配り、相手に安心感を与えられるようにしましょう。

さらに、利用者の方の気持ちを尊重することも忘れてはいけません。たとえ利用者の方の考えと自分の考えが異なっていても、頭ごなしに否定するのではなく、まずはその方の気持ちを理解しようと努めましょう。「なるほど、そうお考えなのですね」といった言葉で、受け止めていることを伝えましょう。そして、もし別の提案をする場合には、「このような方法もございますが、いかがでしょうか」といった控えめな表現を使うことで、相手を尊重する気持ちを伝えることができます。

こうした丁寧な言葉遣い、親身な態度、そして相手を尊重する姿勢を通して、利用者の方は安心感を抱き、支援者に対して心を開くことができます。信頼関係が築かれると、利用者の方は自分の気持ちを打ち明けやすくなり、困っていることや悩んでいることを相談してくれるようになります。

利用者の方の気持ちを理解することは、質の高い支援を提供する上で欠かせません。信頼関係を築くことで、初めて利用者の方の真のニーズを把握し、その方に合った適切な支援を提供することが可能になります。ですから、最初の面談は、信頼関係を築くための重要な第一歩として、大切に臨む必要があるのです。

信頼関係の構築

アセスメントとの違い

アセスメントとの違い

初めて介護サービスを利用する際、担当者との最初の面談があります。これを「聞き取り」と言います。聞き取りは、利用を希望する方の状況や要望を詳しく把握するために行います。例えば、どのようなことで困っているのか、どのような生活を送りたいのか、家族構成や住環境はどうなっているのかなど、様々な情報を集めます。この聞き取りを通して、利用者と担当者の間に信頼関係を築くことも大切な目的です。

聞き取りと似た言葉に「評価」があります。どちらも利用者の状態を把握するためのものですが、聞き取りは最初の面談を指すのに対し、評価はその後、定期的に行われる状態の確認を指します。例えば、毎月の訪問時などに、心身の状態や生活状況に変化がないかを確認します。具体的には、食事や入浴、移動などに変化がないか、また、認知機能や精神状態に変化がないかなどを確認します。

聞き取りの主な目的は、サービス利用前の情報収集と信頼関係の構築です。集めた情報を基に、どのようなサービスが必要か、どの事業所が適切かを検討します。一方、評価の主な目的は、現状の把握とケアプランの見直しです。利用者の状態変化に応じて、ケアプランの内容を修正したり、サービス内容を調整したりします。

このように、聞き取りと評価はそれぞれ目的や時期が異なります。この違いを理解しておくことで、それぞれの役割を明確に認識し、より適切なサービス提供につなげることができます。また、利用者自身も、それぞれの段階でどのような情報が求められているのかを理解することで、スムーズなサービス利用に繋がります。

項目 聞き取り 評価
時期 サービス利用開始前(初回面談時) サービス利用開始後(定期的に)
目的 情報収集、信頼関係構築、サービス・事業所の検討 現状把握、ケアプラン見直し、サービス内容調整
内容 困りごと、生活の要望、家族構成、住環境など 心身状態、生活状況(食事、入浴、移動など)、認知機能、精神状態など
error: Content is protected !!